
我国跨境电商规模突飞猛进,2022年进出口规模超2万亿元,2023年上半年跨境电商出口8210亿元,增长19.9%。全国跨境电商主体已超10万家,近年来涌现出一批上市公司,以及广州希音等全球独角兽企业。我国跨境电商从野蛮生长进入精耕细作阶段,出海平台面临地缘竞争、数据安全、知识产权、ESG、反垄断、本地化等相关风险。
01、市场规模
跨境电商狭义指跨境零售电商,分属于不同关境的交易主体,借助互联网达成交易、支付结算,并通过跨境物流将商品送达消费者手中的交易过程,包括:9610、1210、1239等海关监管代码模式。广义的跨境电商,根据网经社定义,为电子商务在进出口贸易及零售中的应用,包括:进出口跨境电商(B2B和B2C)和相关建站、SAAS、供应链、物流、海外仓、支付、金融等服务商。
根据网经社数据,2022年中国跨境电商行业交易规模15.7万亿元,较2021年的14.2万亿元同比增长10.56%,如下图所示。2018-2021年市场规模(增速)分别为9万亿元(11.66%)、10.5万亿元(16.66%)、12.5万亿元(19.04%)、14.2万亿元(13.6%)。2022年中国跨境电商交易额占我国货物贸易进出口总值42.07万亿元的37.32%。2018-2021年跨境电商行业渗透率分别为29.5%、33.29%、38.86%、36.32%。
资料来源:网经社电子商务研究中心、网经社跨境电商台《2021-2022上半年中国跨境电商市场数据报告》、《2022年度中国电子商务市场数据报告》。包含了进口及出口跨境电商数据。
我国跨境电商规模突飞猛进,5年增长17倍。根据统计,2017年全国海关通过系统验放的跨境电商进出口商品总额902.4亿元人民币,其中出口336.5亿元,进口565.9亿元,进口是出口的1.7倍。2022年的海关数据显示,全年跨境电商进出口总额为2.11万亿元,其中出口1.55万亿元,进口0.56万亿元,出口额是进口额的2.8倍,跨境电商货物进出口规模占外贸比重由2017年前的不足1%上升到2022年的5%左右。跨境电商海外仓数量超过1500个,总面积超过1900万平方米。2023年上半年,跨境电商进出口1.1万亿元,增长16%,其中,出口8210亿元,增长19.9%,进口2760亿元,增长5.7%。根据2023年5月底全国跨境电商综试区现场会上商务部公开的数据,我国全国跨境电商主体已超10万家,建设独立站超20万个,综试区内跨境电商产业园约690个。我国跨境电商贸易伙伴遍布全球,与29个国家签署双边电子商务合作备忘录。
02、发展现状
从渠道看,中国电商出海以亚马逊等海外成熟渠道为主,国内平台占比逐步扩大。我国出口跨境电商品牌企业一般依托亚马逊、阿里巴巴、eBay、Wish等第三方平台经营业务,少数自建独立站。亚马逊、eBay和Wish在内的海外平台占比50%左右,以阿里速卖通为首的国内出海平台占比逐年扩大,从17年的3%增长到22年的10%,随着海外流量成本提升,竞争日益激烈,独立站份额有下降趋势。多数卖家布局自营网站主要为了避免过度依赖单一平台带来的风险。自营网站需要商家独立完成导流履约等环节,随着海外流量红利结束,流量成本增加,对网站留存率和复购率要求更高,品牌商家商品质量更高、履约等客户体验更有保障,更容易沉淀复购率。
图2 中国跨境B2C电商渠道分布演变
资料来源:弗若斯特沙利文,国信证券《跨境电商行业专题:电商深度研究系列三,电商平台出海时代到来-230731》
我国跨境电商从野蛮生长进入精耕细作阶段。2001年至2012年间,由于广州、深圳海关政策相对宽松、跨境物流价格低廉,部分流量敏感的中国商家利用eBay、Google平台流量红利将白牌商品销往海外,如深圳涌现出一批跨境电商大型企业,如通拓科技、傲基、有棵树、赛维时代等,通过“大量开店、海量铺货”迅速发展。同时兰亭集势等企业自建网站,凭借高毛利和低流量成本快速做大。2012年起亚马逊、Wish等平台开始在中国招商,为求增长给予商家大量扶持,巅峰期国内头部跨境电商企业年收入突破百亿元,如兰亭集势、通拓科技、有棵树等纷纷上市。中东、东南亚等新兴地区电商快速崛起,同期国内互联网渗透率见顶,国内头部电商平台开始试水跨境电商,布局海外市场。2020年起,随着亚马逊、Shopify等海外平台的增速放缓,平台逐渐规范化,引导卖家向品牌化转型,大批铺货型卖家由于刷单等违规行为被冻结账号。2021年5月起亚马逊大规模启动刷好评封号,以向消费者索取虚假评论等为由,对平台上超过5万个中国卖家进行封店,中国跨境电商行业损失金额超千亿元,一批头部出口跨境电商企业受到影响。由于在亚马逊上的中国卖家中,深圳企业占了将近三分之一,部分头部企业如天泽信息(有棵树)、傲基、帕拓逊、通拓科技、泽宝、泽汇、赛维时代、蓝思科技、宝视佳、万拓等也在名单中,深圳企业受到的冲击最为严重。为规避单一平台风险,中国卖家将部分精力转向速卖通、TEMU等国内出海平台,同时也加强自营网站规避风险。此外,中国电商出海从商品输出发展为商业模式输出,TikTok Shop于2021年在东南亚、英国等地推出,目前已是东南亚头部电商平台;SHEIN则以品牌授权模式计划重新进入印度。
直播电商在东南亚迅速发展,在欧美地区呈现水土不服。中国直播电商崛起后,TikTok、亚马逊、Meta等纷纷跟进,希望能在直播电商快速发展的浪潮中抢到份额。当前东南亚地区TikTok Shop迅速增长,已成为东南亚前5大电商平台之一,根据国信证券引用The Information数据,预计2023年GMV将达到150亿元,增速达到240%。与之相比,欧美地区直播电商尚未迎来爆发,可能由于欧美零售业发达,消费者的购物心智明确,认为社交媒体购物不专业。
出海平台面临地缘竞争、数据安全、知识产权、ESG、反垄断、本地化等相关风险。TikTok数次面临美国政府要求剥离美国业务的压力。相关应用均受到美国政府关于数据泄露等多方指控。Shein、阿里速卖通均受到过欧美知识产权方面的指控,当前有关碳排放、员工权益保障以及其他ESG方面的监管要求也将日益严格。欧美地区对反垄断的监管严格,处罚力度大。由于贸易保护升温,跨境平台依靠商品出海的发展空间有限,到达一定水平后面临被边缘化或被抵制的风险,加强仓储和供应链本地化,充分授权当地管理层以加强经营决策质量和效率,才是长远经营之道。
当前我国跨境电商行业市场格局高度分散,销售规模整体偏小,行业集中度有待提高。由于产品性价比、产品质量和物流效率是影响消费者购物决定的主要因素,故对于跨境电商企业而言,供应链优化主要围绕提高产品性价比、产品质量以及物流服务的效率和准确性上。目前,国内的跨境电商在供应链各环节寻求突围。一方面,跨境电商企业深度参与供应环节,与原材料供应商、代工厂通过参股、协议等方式合作,缩短产品分销链条,并在供应商选择方面建立完善的认证体系。另一方面,跨境电商企业在设立海外仓的同时与各大物流公司合作,并逐步完善信息化系统保证对供应链各环节的控制,进一步优化成本结构,从单纯的低价优势转变到高性价比优势。
03、重点地区
截止2022年底,我国已批准165个跨境电商综合试验区,全面覆盖31个省份。2022年5月底,商务部发布了2022年度跨境电子商务综合试验区考核评估结果,在前五批合计105个参评综试区中,上海、杭州、义乌、长沙、深圳、苏州、宁波、青岛、广州、成都等十地获评第一档“成效明显”。
——深圳。深圳被称为“跨境电商之都”,通过海关监管平台的跨境电商进出口额从2017年的29.1亿元增长至2022年超过1900亿元,保持年均2.3倍以上的高速增长。2022年跨境电商进出口额同比增长2.4倍,规模跃居全国大中城市第一。市场数据显示,深圳跨境电商卖家的数量超过15万家,在阿里巴巴国际站、速卖通、Lazada、eBay等平台几乎占据了中国卖家的半壁江山,亚马逊的中国卖家也有三分之一来自深圳,共有9家跨境电商企业通过直接上市或者并购重组方式登录资本市场。深圳已吸引了抖音、京东国际、SHEIN、阿里巴巴、东南亚虾皮、俄罗斯OZON、非洲jumia等国内外知名电商平台落户。目前,深圳拥有16个一级口岸,9个跨境电商通关场站,口岸和场所的数量均为全国第一,“海陆空铁”跨境物流线路四通八达。35个国际及地区全货机航点、4条跨境电商空运专线、20条跨境电商海运快线和18条中欧班列出口线路有力支撑跨境电商“买全球、卖全球”。据统计,深圳企业在全球建设运营的海外仓数量超过250个,建设面积超过280万平方米,在21个广东省省级公共海外仓中,17个由深圳企业建设运营。深圳跨境电商龙头企业纷纷自建独立站,2022年深圳全年营业收入大于1亿元的独立站超过20个。大数据、营销、财税、教培、物流、法务等跨境电商专业服务业态发展势头强劲,涌现了易仓、领星、船奇、欧税通、辰海云等一批优质的专业服务企业。
——上海。2022年上海跨境电商进出口1841亿元,同比增长38.6%。2023年上半年,上海市跨境电商进出口1419.6亿元,同比增长高达84.0%,持续保持快速发展态势。截至2022年,上海跨境电商出口近五年都保持着两位数高速发展。从市场看,上海市跨境电商进口来源地超170个,达到174个国别和地区,出口国家和地区超200个,达到226个。全市企业累计建设海外仓超138个、建设面积达179万平方米。根据上海市政府新闻办数据,截至2023年3月,通过上海跨境电商公共服务平台开展跨境电商业务的企业已超过2万家,且大多为小微外贸企业。
——广州。2022年,广州跨境电商进出口额1375.9亿元,占外贸比重从2019年的4.4%提升至2022年的12.6%,2022年南沙口岸跨境电商进出口交易额突破1000亿元。广州培育了上万家跨境电商卖家,集聚了SHEIN、TEMU、TikTok、唯品会、洋葱、棒谷、哆啦等一大批国际知名、全国领先的电商平台和独立站。截至目前,广州综试区内贝法易、中远海运、高捷、卓志、洋葱、哆啦、品晟等企业建设海外仓66个,总面积63.76万平方米,覆盖全球28个国家和地区,服务8万余名国内外客户。
——宁波。2022年宁波实现跨境电商进出口额2005.6亿元,占全国跨境电商总额的9.5%,规模位居全国城市前列。截至2022年底,全市拥有跨境电商类企业约1.7万家。拥有鄞州集聚区、海曙众创空间、保税园区等29个特色跨境电商产业园区,以及慈溪家电、宁海文具、海曙服饰家纺、余姚家电、鄞州五金工具等9个省级跨境电商产业集群。菜鸟、京东、苏宁等平台相继在宁波设立进口保税仓,总面积突破120万平方米。截至目前,宁波有69家企业在全球23个国家和地区建设经营海外仓210个,总面积达328万平方米,占全球六分之一。宁波综试区跨境电商网购保税进口连续5年位居全国第一,成为全国首个破千亿元大关的城市。
——杭州。杭州2022年跨境电商进出口总额1203.3亿元,同比增长8%,占外贸进出口比重16.25%。杭州已集聚跨境电商服务商两千多家,跨境电商贸易联通欧美和“一带一路”新兴市场等220个国家和地区。杭州集聚了全国三分之二的跨境电商平台,其中不乏考拉海购、天猫国际、全球速卖通等具有国际影响力的平台。截至2022年底,杭州的跨境电商卖家数已超10万家,杭州跨境电商产业中销售额过亿元的龙头企业达157家。诸如连连、PingPong、姆珉等全国领军的跨境支付机构,其总部均在杭州。截止2022年底,杭州已布局206个跨境电商海外服务点、335个海外仓,面积714万平方米,面积和数量分别占全国的三分之一和六分之一。
——义乌。义乌2022年实现跨境电商交易额1083.5亿元,同比增长6.9%。各类跨境物流、贸易、电商主体共布局海外仓206个,运营总面积超150万平方米,覆盖俄罗斯、菲律宾、西班牙等50个国家113座城市。截至2023年4月底,义乌工商登记注册电商主体数量累计超50万户,占全市经营主体的53%;目前,义乌在各大第三方平台的账户数超过18万个。
——青岛。2022年苏州跨境电商进出口总额627亿元,占全市外贸进出口比重6.9%,总量稳居山东省首位,占山东省跨境电商进出口总额的20%。2023年1-4月,青岛跨境电商进出口超200亿元,同比增长近1.7倍,占全市外贸进出口比重达7.5%。根据有关报道,2022年上半年,青岛市跨境电商市场主体数量已经超6000家,引入了唯品会、京东、天猫国际、淘宝全球购、考拉海购、豌豆公主等知名跨境电商平台,培育了近50家省级跨境电商主体,占省级跨境电商主体30%以上;建成了13处可开展跨境电商业务的监管场所,近20万平方米跨境电商保税仓库;共有30余家企业在境外设立60余个海外仓,仓储总面积超过28万平方米。
——成都。2022年成都市跨境电商交易规模达898.5亿元,增长31.1%。截止2023年4月,成都跨境电商备案企业2726家,带动超10000家企业实际应用跨境电商,2023年1-4月实现交易规模为373.94亿元,同比增长43%。据成都海关统计,截至2022年5月底,成都关区共有36家企业、44个海外仓在成都海关备案,总面积超过30万平方米。成都《跨境电商三年行动计划》提出,到2023年底,依托重点片区布局建设跨境电商产业园区10个以上,培育跨境电商优势产业带5个以上,集聚跨境电商备案企业3000家以上(其中交易规模超10亿元骨干跨境电商企业3家以上),带动实现交易规模1000亿元以上。
——长沙。2022年长沙实现跨境电商进出口总额420亿元,同比增长30%。全市共建设运营跨境电商特色产业园、孵化园10个,规模2000万元以上的跨境电商企业110家,其中有2家企业成功入选2022中国国际服务贸易交易会发布的中国跨境电商品牌企业20强。主要企业有安克创新(打造Anker、Soundcore、Euf三个年营收超30亿的自主品牌)、美迈科技(亚马逊排名第一的鞋类自创品牌电商,服务用户达2000余万)、KILIMALL(面向非洲的领先电商平台,非洲用户近千万)、华凯易佰、有棵树(ST)等。
——苏州。2022年苏州跨境电商进出口总额167.21亿元,比上年增长41.0%。苏州企业在亚马逊、速卖通、阿里国际站、中国制造网上的数量规模已居江苏省首位。苏州卖家在亚马逊、速卖通、阿里国际站的年度成交额规模也居江苏省榜首。2022年大健云仓成功赴美上市,成为纳斯达克海外仓第一股。
——郑州。2022年郑州市跨境电商进出口1179亿元,增长7.9%,规模占河南省的53.5%。截止2022年7月,郑州市开展跨境电商业务企业8700多家,中大门物流、易通跨境、开元国贸、易赛诺等本土综合服务企业发展态势良好,致欧家居成为亚马逊在欧洲最大家居卖家。
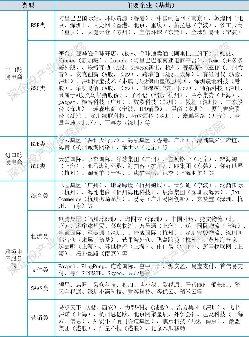
04 、重点企业
我国跨境电商大型企业较多聚集在深圳、浙江(如宁波、杭州)、广州、上海等外贸发达的地区,各领域主要企业及品牌如下表所示。
表1 我国跨境电商主要企业及品牌
资料来源:根据网经社《2021-2022年度中国跨境电商“百强榜”》等,深企投产业研究院整理。
上一篇:协会动态|我会举办跨境电商高质量发展暨高水平对外开放高峰论坛
下一篇:普通仓储
Phone:13922721636
QQ : 2265539808
Email : 2265539808@qq.com
Address : 广州市白云区鹤龙一路103号嘉汇中心307-309